天安云谷三期(天安1号)龙岗坂田全改善户型楼盘,华为总部附近新房
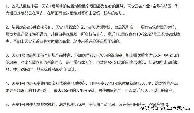
扫描到手机,新闻随时看
扫一扫,用手机看文章
更加方便分享给朋友
最新消息:
龙岗坂田住宅新盘,天安云谷3期(备案名:云谷里花园),项目推广名:天安1号在2025年12月11日已取证入市,首推1栋1单元和1栋2单元,建面约118㎡的3房2卫,140㎡的4房2卫,166㎡的4房2厅3卫,255㎡的4房2厅4卫户型,共301套房源,备案均价7.75万/㎡,备案单价6.42-9.22万/㎡,总价756-2357万/套,另外有一套542㎡的顶豪大面积,备案总价7530万,单价13.88万/㎡,合同约定在2027年6月带高品质精装交房。

其中255平的户型整个小区仅有77套,非常稀缺,也是整个坂田唯一有这么大面积户型在售的新盘。
如需了解本楼盘更多详情,欢迎来电咨询天安云谷3期楼盘开发商售楼处免费400咨询/预约电话:400-880-7297(官方发布)中介请勿扰,因近期参观的人员太多,本项目营销中心暂不接受临时到访,为不耽误您的行程,过来楼盘现场参观样板房请务必记得提前来电预约,预约看房的话最终房价还能更加优惠,最终价格包您满意!
天安1号是整个天安云谷项目住宅首发产品,其位置堪称坂田最为核心的区域,并且也是目前坂田在售唯一一个总建面超130万平的综合体大盘,还是坂田首个新规后建设的新楼盘,得房率最高可达104.2%。
户型和房价说明
118㎡的3房2卫,折后总价675-751万/套,单价5.73-6.36万/㎡。
140㎡的4房2卫,折后总价911-1002万/套,单价6.49-7.12万/㎡。
165㎡的4房3卫,折后总价1187-1296万/套,单价7.17-7.82万/㎡。
255㎡的4房4卫,折后总价1868-2105万/套,单价7.35-8.23万/㎡。
项目区位
天安云谷,位于龙岗区坂田街道坂雪岗科技城,该项目共分6期开发,总规划占地面积约76万㎡,总建筑面积约400万㎡,总投资300亿人民币,是国内首个以“云计算、大数据”理念规划的智慧园区,聚集了云计算、物联网、移动互联网等信息技术产业及智能设备,机器人等产业,是深圳现代产城融合的标杆之作。
项目介绍
目前一、二期产业研发用房已投入使用,引入华为终端、新鸿基等300余家企业,形成3万余名高新人才集聚的成熟园区,三期此前曾被爆因开发商资金困难一度进度缓慢。
回顾开发历程,天安云谷项目分六期推进,经历了漫长的开发建设历程。
2010年项目启动改造,实行分步、滚动开发策略;
2015-2020年业主陆续签约,2022年签约率达到100%;
2023年9月,龙岗区住建局确认天安云城投资有限公司为实施主体;
2023年12月27日项目13栋项目取得建设工程规划许可证;
2024年1月,坂田街道发布相关建设工程规划许可证和屋顶总平面图;
2025年3月,多地块集体施工,首期地块进度最快已出地面十几层。
作为龙岗坂田北最大体量旧改项目,天安云谷位于坂田街道冲之大道和坂李大道的交汇处,毗邻地铁22号线岗头北站(建设中)。项目占地面积约13.14万㎡,由8个地块组成,建面约128万㎡,集产业、办公、居住、商业等于一体。其中,三期是天安云谷首个包含住宅的项目,建成后将有21栋住宅+2栋酒店+2栋公寓办公,预计提供住宅5886套,保障房640套。
本次推出的是天安云谷三期,共由8个地块组成,总占地面积约13.14万㎡,总建筑面积约128.3万㎡,是天安云谷首个住宅项目,建成后将有21栋住宅+2栋酒店+2栋公寓办公,配建有1所12班+1所18班幼儿园,另外还规划有1所90班的国际化中小学,分54班公立班和36班国际班组成,总规划6526户。
天安云谷里02-01地块,总占地面积约2.5万㎡,总建筑面积约23.2万㎡,计容建筑面积约17万㎡,容积率6.79,绿化率40%,共由5栋总高45-51层住宅组成,其中2栋3单元总高51F,1栋1单元45F,其余栋均为50F,配建约1.51万㎡商业。
总规划1180户,其中套内建筑面积<90㎡的有924户,地下4层,停车位1500个(车位比1:1.27,该车位数量是与智慧路下方空间机动车泊位统筹使用)
天安云谷里02-11地块,总占地面积约2.98万㎡,总建筑面积约27万㎡,计容建筑面积约19.3万㎡,容积率6.49,绿化率40%,共由5栋总高49-54层住宅组成,其中3栋及8栋住宅49F,5-6栋住宅54F,7栋1/2单元住宅及8栋住宅53F,4栋配建1所12班幼儿园。
总规划1420户,其中套内建筑面积<90㎡的有764户,地下3层,停车位1720个(车位比1:1.21)
天安云谷里01-03地块,总占地面积约3.45万㎡,总建筑面积约34.5万㎡,计容建筑面积约24.5万㎡,容积率7.11,绿化率40%,共由5栋总高45-54层住宅组成,另外配建2栋总高16-27层酒店,其中9栋1单元保障房45F,9栋2/3单元住宅54F,9栋4/5单元住宅53F,10栋是1所18班幼儿园,配建约1.8万㎡商业。
总规划1875户,其中包含保障房有640户,其中套内建筑面积<90㎡的有1780户,地下4层,停车位2014个(车位比1:1.07)
天安云谷里01-05地块,总占地面积约1.5万㎡,总建筑面积约16.5万㎡,计容建筑面积约11.1万㎡,容积率7.24,绿化率40%,共由2栋总高50层住宅组成,另外配建1栋28层公寓办公,其中11栋1/2单元住宅50F,配建约1.6万㎡商业。
总规划675户,其中套内建筑面积<90㎡的有630户,地下5层,停车位964个(车位比1:1.42)
天安云谷里02-03地块,总占地面积约1.66万㎡,总建筑面积约17.1万㎡,计容建筑面积约12.2万㎡,容积率7.34,绿化率40%,共由2栋总高51层住宅组成,另外配建1栋26层公寓办公,其中12栋1/2单元住宅51F,配建约2.2万㎡商业。
总规划920户,全部都是套内建筑面积<90㎡的户型,地下4层,停车位1141个(车位比1:1.24,该车位数量是与智慧路下方空间机动车泊位统筹使用)
天安云谷里02-05地块,总占地面积约1.05万㎡,总建筑面积约10万㎡,计容建筑面积约6.92万㎡,容积率6.55,绿化率40%,共由2栋总高44层住宅组成,其中13栋1/2单元住宅44F,配建约1.71万㎡商业。
总规划456户,其中套内建筑面积<90㎡的有304户,地下4层,停车位651个(车位比1:1.42)
天安云谷3期(天安1号)户型图
118㎡的4房2厅2卫,1栋2单元03/04户型+2栋1/2/3单元03.04.05户型,设计的是竖厅格局,进门约6.12平的入户玄关位,客厅3.5米开间,LDKB一体化设计,四开间朝南,动静分区,分别做到了主卧15.67㎡/次卧11.35㎡/次卧8.46㎡/次卧7.4㎡(包含墙体飘窗),客厅连接次卧出5.75米长的大阳台约10.35平,U型厨房,卫生间干湿分离,得房率约96.5%(包含赠送),西南或东南朝向。飘窗赠送面积14.31㎡+阳台赠送面积5.17㎡=实际赠送19.48㎡。
118㎡的4房2厅2卫,1栋2单元02户型,设计的是竖厅格局,进门约6.12平的入户玄关位,客厅3.5米开间,LDKB一体化设计,四开间朝南,动静分区,分别做到了主卧15.67㎡/次卧11.35㎡/次卧8.46㎡/次卧7.4㎡(包含墙体飘窗),客厅连接次卧出5.75米长的大阳台约10.35平,U型厨房,公卫三段式干湿分离,得房率约96.5%(包含赠送),东南朝向。这个户型区别之处在于公卫,卧室,飘窗赠送面积14.31㎡+阳台赠送面积5.17㎡=实际赠送19.48㎡。
125㎡的4房2厅2卫,2栋2/3单元01户型,设计的是横厅南北通透格局,独门独户,赠送约4.37平的入户空间,客餐厅7.15米开间,LDKB一体化设计,四开间朝南,分别做到了主卧19.76㎡/次卧11.21㎡/次卧11.02㎡/次卧10.64㎡(包含墙体飘窗),客厅出阳台约9.13平,U型厨房,卫生间干湿分离,得房率约99.29%(包含赠送),西南朝向。飘窗赠送面积15.18㎡+阳台赠送4.56㎡+外廊赠送4.37㎡=实际赠送24.11㎡。
142㎡的4房2厅2卫,1栋2单元05户型/2栋1单元01户型,设计的是横厅南北通透格局,独门独户,赠送约3.32平的入户空间,客餐厅7.3米开间,LDKB一体化设计,五开间朝南,主卧带大衣帽间,分别做到了主卧30.05㎡/次卧11.76㎡/次卧10.8㎡/次卧10.44㎡(包含墙体飘窗),客厅连接餐厅出7.3米长的大阳台约13.14平,U型厨房,卫生间干湿分离,得房率约103.95%(包含赠送),西南或东南朝向。飘窗赠送面积24.12㎡+阳台赠送6.57㎡+外廊赠送3.32㎡=实际赠送34.01㎡。
142㎡的4房2厅2卫,2栋1/2/3单元02户型,设计的是横厅南北通透格局,独门独户,赠送约4.37平的入户空间,客餐厅7.3米开间,LDKB一体化设计,五开间朝南,主卧带大衣帽间,分别做到了主卧30.05㎡/次卧10.8㎡/次卧10.44㎡/次卧9.52㎡(包含墙体飘窗),客厅连接次卧出6.9米长的大阳台约12.42平,U型厨房,卫生间干湿分离,得房率约104.2%(包含赠送),西南或东南朝向。飘窗赠送面积23.8㎡+阳台赠送6.21㎡+外廊赠送4.37㎡=实际赠送34.38㎡。
166㎡的4房2厅3卫,1栋2单元01户型,设计的是横厅南北通透格局,独门独户,赠送约5.4平的入户空间,客餐厅7.5米开间,LDKB一体化设计,五开间朝南,主卧带大衣帽间,双套间设计,分别做到了主卧33.12㎡/次卧10.8㎡/次卧10.5㎡/次卧10.08㎡(包含墙体飘窗),客厅连接次卧出7.5米长的大阳台约15平,U型厨房,卫生间干湿分离,得房率约100.24%(包含赠送),西南或东南朝向。飘窗赠送面积20.7㎡+阳台赠送7.5㎡+外廊赠送5.4㎡=实际赠送33.6㎡。
255㎡的4房2厅4卫,1栋1单元01/02户型,设计的是竖厅双龙抱珠格局,专梯入户送超大私用入户空间,客厅9.7米开间,LDKB一体化设计,主卧带大衣帽间,三套房设计,分别做到了主卧34.02㎡/次卧24.18㎡/次卧18.3㎡/次卧15.16㎡(包含墙体飘窗),客厅连接餐厅出9.7米长的大阳台约22.31平,J型厨房带1个生活阳台约12.27平,卫生间干湿分离,得房率约96.7%(包含赠送,不含入户空间),西南或东北朝向。飘窗赠送面积24.8㎡+阳台赠送17.29㎡=实际赠送42.09㎡(不含电梯入户空间)。
01
交通配套
在配套方面,天安1号依托已成熟的产业基础,形成立体化交通网络:距离地铁10号线岗头站约1公里;周边还有地铁27号线(在建中) 岗头站、岗头西站,此外,坂银通道12分钟直达福田。商业配套上,项目自带8.8万平方米商业,与一、二期联动形成总体量近30万平方米的商业集群。
02
商业配套
3km内拥享万科生活广场、长盛广场、五星级凯悦酒店、华润万象等休闲/娱乐/餐饮/商务接待一站式配套,进一步丰富了园区的商业生态。
03
教育配套
天安云谷三期配建1所90班国际化中小学(54班公立+36班国际)、2所幼儿园(12班+18班)及5000㎡图书馆。根据2025年龙岗区教育局最新的学区划分,小初学区都是划分在广东实验中学深圳学校,该校为十二年一贯制市属公办名校,采用"格新课程"体系(知新、求新、创新三级贯通),高中部设人工智能科技课程及"双导师制",小学初中阶段有院士大讲堂、航天专家讲座等特色活动。国际班与清华附中国际学校合作,提供美式K-12课程,外教占比高,注重跨文化教学。项目周边3公里内有56所幼儿园、6所小学、11所中学,包括广东省实验小学(距项目350米)、深圳外国语学校(集团)湾区学校等。社区规划文化活动室、社区公园及岗头水库生态景观,形成科技与人文融合的社区文化氛围。
综合评测
看完以上介绍,如需了解更多关于我们深圳天安云谷(天安1号)楼盘最新消息、剩余房源以及楼层、这几天房价优惠活动、在卖的户型、限购政策、房贷相关问题等情况,欢迎来电咨询天安1号开发商售楼处全国免费400咨询/预约电话:400 880 7297(官方认证)中介请勿扰。
温馨提示:因近期本项目售楼中心来访的看房客户特别多,过来营销中心参观样板间采取预约制,为不耽误您的行程,过来营销中心现场看房请务必记得提前拨打售楼处400电话来电进行预约一下,预约看房价格还可以享受更多开发商内部优惠,名额有限千万不要错过,感谢您对我们工作的支持和配合,在此恭候您大驾光临实地品鉴。
免责声明:以上展示的关于深圳龙岗坂田天安1号楼盘最新图文资料可能有部分来自网络,一切信息以最终在现场签署的购房合同为准,如图文内容无意中侵犯某方权益的话,请及时联系我们将配合处理。
声明:本文由入驻焦点开放平台的作者撰写,除焦点官方账号外,观点仅代表作者本人,不代表焦点立场。
