深圳龙岗大运【乐城3期】预计10月入市,得房率100%,99㎡做4房2卫!
扫描到手机,新闻随时看
扫一扫,用手机看文章
更加方便分享给朋友
2025年9月底深圳东部最强性价比大运片区,公园地铁舒居大盘,地铁+公园+学校+商业全醇熟生活圈!
最新消息:位于深圳龙岗区大运板块【颐安·乐城三期】(备案名:乐宸花园)计划2025年9月底到十月初取证入市,本次将首推1-3栋住宅,共528套房源,面积有83m²的3房2卫,99-115-132m²的4房2卫户型,其中83平的3房户型仅有112套,99平的4房是主力户型。目前已经开放营销中心,13号开放异地样板房!价格预计在4万左右/平米!如需了解本楼盘更多详情,欢迎来电咨询乐宸花园开发商售楼处免费400咨询/预约电话:400-880-7297(已认证)中介请勿扰,因近期参观的人员太多,本项目营销中心暂不接受临时到访,为不耽误您的行程,过来楼盘现场参观样板房请务必记得提前来电预约,预约看房的话最终房价还能更加优惠,最终价格包您满意!
颐安·乐城3期,总共分5期开发,乐城1期已经交房目前是二手房在售,乐城2期已经全部售罄,最早的一批在2024年1月份集体交房,这次推售的是乐城3期,另外乐城4期最早就平整了但是还没动工,而且据了解三期品质也会比之前的几期会高。
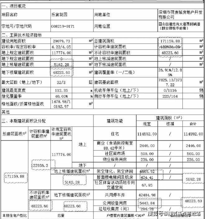
乐城3期(乐宸花园),由颐安集团打造,总占地面积约2.9万㎡,总建筑面积约17.11万㎡,计容建筑面积约12.29万㎡,容积率4.05,绿化率40%,共由6栋29-32层高住宅组成,其中1栋住宅29F,2栋住宅30F,3-6栋住宅32F。
总规划1086户,全部3梯6户设计,户户朝南,地下室有3层,规划1116个车位,车位比1:1.02。
【颐安乐城三期】作为新规之后建设的楼盘,其户型设计颠覆了颐安集团以往的传统,采用全新的2.0+户型设计,得房率高达100%,83平做到了3房2卫,99平做到了4房2卫。所有单位均为3梯6户,确保每一户都是全南向户型,采光充足。
下面是项目规划平面图:
乐城三期(乐宸花园)户型图欣赏:
6栋约百米府邸依山势一字排开,户户朝南,超高窗墙比,邀天光入室。贝金米黄石材基座与流线金属飘板,公建化美学立面,融入科技感和海派艺术,凝铸城市天际藏品。
乐城三期这个楼盘究竟值不值得买?
★精工品质 奢适甄享
甄选隔音减噪、防水隔热性能的系统门窗与中空Low-E玻璃,以卓越科技与艺术形态,营造静如深林、温润如玉的奢适庇护所。
★归家礼序 生活加冕
从极具仪式感的酒店式落客体验开始,经由五进式归家场景,演绎名门仪式。地库玄关星空顶设计,地库车马厅泛大堂,归家路上星辰为伴。精工雨棚、天然石材墙面、酒店式地库玄关、橘皮环氧艺术地坪、定制盲钉减速带等地库配置,颜值与安全皆为藏品标准。
★无界空间 自然共生
“无界”架空层打破物理局限,将乐聚社交、乐趣探索、乐颐康养等生活场景,涵括休闲卡座、交流、阅读、阶梯影院、儿童小剧场、儿童游乐、才艺表演、棋牌会友、观影投影墙、康体器械、专业有氧、多元健体、健身漫步、兵乓球运动等功能区域,与绿色自然深度融合,成为承载业主互动的“生态第二客厅”。
★全景视野 奢境人生
IMAX全景舱设计,遵循三面采光法则,以巨幕面宽重构空间尺度,举目绿意漫卷,俯瞰都市繁华,万象风华皆纳于窗前。
★一心三会所 东方美学十二境
依托乐宸独特的自然基因,以极致匠心雕琢“东方美学十二境”,将山水意趣、诗意留白融于社区肌理,将森林意境融入高端住宅,打造微度假式森活体验。“观山六步揽秀,入林六步探幽”,让居者每一步皆邂逅风景与惊喜,营造现代雅奢的栖居氛围。
而乐城的诚意 绝不仅仅是做“好产品”这样简单
大运新城,深圳市重点打造的六大会客厅之一,价值对标前海、深圳湾、香蜜湖;南部大运枢纽 板块成为大运发展重中之重。十年蝶变,大运鼎配持续兑现:TOD超级商圈、世界级场馆、高新产业群、国际大学城、大运枢纽等城市精华璀璨汇聚。
而在深圳市十四五规划建议中,大运深港国际科教城与光明科学城、河套深港科技创新合作区、西丽湖科教城位于同一序列中,共同作为推进建设粤港澳大湾区综合性国家科学中心的主阵地
2021年5月,《大运枢纽站及其周边地区法定图则》正式出台,大运新城已正式扩容增至18.8平方公里”,其中水晶之城、乐城等小区纳入大运新城,成为深圳市重点区域
来源:深圳市规划和自然资源局,深圳市龙岗104-03&10&T2&201-04&07&08&T1号片区(大运枢纽站及其周边地区)法定图则。
交通是形成城市的力,当大运新城到了深圳东部“城市新客厅”的发展阶段,轨道交通,包括地铁、城际、高铁等线路,也成为大运新城暨东进战略的核心纲要。
据深圳轨道办消息,深圳东部最大的综合交通枢纽——大运综合交通枢纽,目前设有地铁3号线、14号线、16号线以及33号线(建设中)4轨交汇站点,覆盖深圳市东部发展轴和北部发展带,串联起福田中心区、罗湖、布吉、横岗、龙岗、坪山等片区。
而除了实现立体的四线换乘,大运综合交通枢纽还将与公交、出租、慢行系统以及地下商业空间无缝对接。
轨道路网的逐步开通,意味着高端人才、资源和资金在大运新城集聚,可以预见的是,未来各项规划落地后,大运片区将建成集聚高端商务服务的综合服务中心、引领科技产业发展的区域创新引擎、集聚国际高等教育的智核、充满人文与生态魅力的高质量发展典范城区。
在大运新城片区内有着这样一个约百万建面双地铁的公园综合体项目——THE TOWN乐城
THE TOWN乐城除了产品本身亮点十足外,周边的交通、商业、文体、休闲等也非常吸晴,成为项目的另一大加分项。
项目周边拥有多维立体交通轨道,已经开通的地铁3号线荷坳站和14号线坳背站5站到罗湖,7站到福田。双地铁配套,一站即可到达4轨交汇的大运综合枢纽(预计2022年建成使用)。
而且项目临近龙岗大道、水官高速、机荷高速等,自驾出行也极为便利。

商业方面,项目整体自带建面约4.5万㎡的一站式商业(规划中)。与COCO park、山姆会员店、颐安都会中央(规划中)、深港国际中心(建设中)等高端商业配套聚合为建面约50万㎡高端时尚商业圈,相当于万象城的2倍,可以很好的满足居者的多元购物需求。
“出门就是公园”不仅是源于梦寐以求的居住理想,更是公园地产生态与资产价值的双重加持。
THE TOWN乐城2期距离乐城公园约100米(直线距离),推窗即见一线山景,下楼即达公园入口。在自然的静谧之间享受慢时光,解锁全家人的惬意公园生活。
乐城公园丨实拍图示意图
看完以上关于深圳龙岗大运乐城三期(乐宸花园)楼盘相关的图文介绍,如果您对我们楼盘感兴趣的话,建议您可以联系我们开发商售楼处全国免费400热线电话:400-880-7297(已认证)在线进行免费咨询或对接楼盘现场销售人员(中介请勿扰),我们可以为您安排本楼盘现场销售一对一在线服务,比如说把楼盘的最新图文资料、样板房视频、通过手机的方式发给您看一看、您不需要立即过来楼盘现场就能够对我们楼盘熟悉个大概,还可以告诉您关于我们乐城三期(乐宸花园)楼盘对比周边楼盘的优点缺点、楼盘这几天最新的优惠政策、银行政策以及LPR利率、积分入学,等相关购房方面的问题都给你讲解的明明白白,让您买房不踩坑,毕竟买房是大事。找现场销售咨询并不需要额外花钱,反而更省钱,而且可以避免一些中介虚报价格浪费你宝贵的时间和精力,我们会把额外认购优惠、按时签约优惠、房贷优惠、一次性付款的优惠都告诉您,希望您能通过这个平台,全面了解我们的楼盘信息并顺利、开心的完成购房流程。
免责声明:以上展示的关于深圳乐城三期(乐宸花园)楼盘最新相关图文资料可能有部分来自于网络,一切信息以最终在在我们楼盘现场签署的购房合同为准,如图文内容可能无意中侵犯某方权益的话,请及时联系我们将配合处理。
声明:本文由入驻焦点开放平台的作者撰写,除焦点官方账号外,观点仅代表作者本人,不代表焦点立场。
