深圳海晏府,低容积率舒适社区,方正实用户型,适合家庭长期自住好房
扫描到手机,新闻随时看
扫一扫,用手机看文章
更加方便分享给朋友
深圳地王登场!前海封面之作「招商·海晏府」展厅已开放,颠覆深圳豪宅想象!
双界河畔的三角形地块上,一座以楼面价8.42万/㎡刷新深圳纪录的顶级住宅正揭开面纱,这里不仅是一处居所,更是对深圳未来十年价值的坚定背书。
【海晏府开发商售楼处咨询/预约热线 400-811-3080,中介勿扰】
温馨提示:因近期参观的购房者较多,所以本楼盘采取预约制,过来营销中心现场参观样板间请记得提前拨打开发商售楼处400热线电话在线预约,预约看房价格更优惠,感谢您的配合!
户型和楼栋示意图
项目规划平面图
海晏府户型图欣赏
户型朝向示意图:
项目介绍
2026年1月22日,备受瞩目的前海单价地王项目——招商海晏府正式开放展厅。这座由招商蛇口以21.55亿竞得、楼面价高达8.42万/㎡的桂湾北地标,计划于3月20日开放实地样板间,3月底正式入市。
项目首推约108套139-194㎡纯粹四房以上户型,预计2027年底精装交付,开创性地提供从风格、格局到功能的全面定制化服务。
01 产品解析
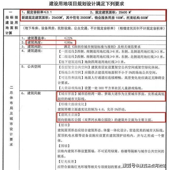
招商海晏府占地约8286㎡,总建面约25600㎡,容积率3.1,是深圳首个明确限高80米以内的土拍地块,共规划151套住宅。项目打破传统豪宅设计框架,成为前海首个支持全维度定制化的住宅产品。
根据面积和楼栋位置,海晏府的产品配置呈梯度分布。139㎡户型位于3栋,采用2梯3户设计,层高3.1米,提供风尚米与经典灰两种装修风格。
176-194㎡的主力户型则分布于1栋和2栋,均为2梯2户私密配置,层高达3.3米,对应近境典雅与召禾隐奢两种高端装修设计。
海晏府项目车位配比约为1:1.68,物业费定为10.8元/㎡/月。社区内设计有泛会所、私宴厅、瑜伽房、洗车服务及面向双界河公园的无边泳池,完全对标顶级豪宅标准。
02 地段价值
海晏府位于前海桂湾北双界河旁的T201-0232地块,紧邻桂湾一路与梦海大道交汇处,西侧为已入伙的深业云海湾项目。项目坐拥一线临河景观,正西面可观海,地理位置稀缺性显著。
片区交通方面,一项从1月16日起实施的交通管制为项目居住品质提供了额外保障。
桂湾一路(梦海大道-临海大道)等路段全天24小时禁止大型货车驶入,这一措施有效解决了潜在的路噪问题,提升了片区整体的居住安宁度与出行安全。
随着招商海晏府及周边新地块的陆续开发,整个桂湾北住宅区将加速成熟,居住氛围将得到质的提升。
03 市场定位
招商海晏府从拿地阶段就展现出非凡的市场热度。2025年7月14日,经过12家开发商158轮激烈角逐,招商蛇口最终以86.1%的高溢价率成功竞得该地块。
8.42万/㎡的楼面价不仅刷新深圳历史纪录,也远超同期热门地块,标志着市场对前海核心区价值的极端认可。
这一地王项目的入市,正悄然改变深圳楼市的价格逻辑。过去通过新房限价影响二手房市场的做法,如今转变为通过标杆项目定价托举市场信心的策略。
海晏府的推出,无疑为深圳高端住宅市场树立了新的价值锚点。
04 定制化革新
在深圳高端住宅市场中,海晏府首创的“全维定制”概念尤为引人注目。从室内空间格局到功能分区,从收纳系统到装修风格,业主均可参与设计决策,实现真正意义上的“一户一设计”。
这种定制化服务延伸至两个专业方案:“精细收纳”方案针对现代家庭的空间利用痛点,提供系统化解决方案;“高端厨电”方案则集结国际一线品牌,满足对厨房生活有极高要求的客群需求。
与标准化豪宅产品相比,海晏府的定制化路径更接近私人宅邸的打造逻辑,这种模式在深圳新房市场中尚属首例。
随着桂湾一路货车禁令的实施,双界河沿岸正从建设区转向高品质居住区。 海晏府东侧一块占地1.19公顷的住宅地块已提上出让日程,整个桂湾北的城市拼图即将完整。
当车流声被河风声取代,这里将成为前海金融核心区最宁静的居住港湾。
温馨提示:项目现场已采取预约制参观,海晏府开发商预约热线电话:400 811 3080(官方发布)。展厅开放首日已有众多高端客户预约咨询,其中194㎡全景瞰河户型备受关注,其“一户一景”的视野设计成为最大卖点。
声明:本文由入驻焦点开放平台的作者撰写,除焦点官方账号外,观点仅代表作者本人,不代表焦点立场。
