安缇深圳·安缇雅苑车位比 1:2.35,纯商品房无回迁,塔尖圈层纯粹高端人居优选
扫描到手机,新闻随时看
扫一扫,用手机看文章
更加方便分享给朋友
最新消息:深超总全新顶豪产品安缇深圳「中海·安缇雅苑」户型已曝光,推出建面约235㎡跟286㎡户型,22层纯板楼设计、仅152套纯大平层、车位比达1:2.35,住宅容积率低至3.1,整体容积率3.48,建筑限高99.3米,可以说是深超总核心区难得的低密纯宅社区。我们项目将于2季度开放样板间、3季度入市,交楼时间计划在2028年精装交房。
如需了解本楼盘更多详情,欢迎来电咨询安缇深圳楼盘开发商售楼处免费400咨询/预约电话:400 811 3080(官方已认证)中介或自媒体勿扰。
项目基本信息:
安缇雅苑产品户型图介绍
• 主力面积:220㎡、290㎡大平层;
户户大阳台+大飘窗,
270°观景,LDKB一体化通厅,多套房设计;
7.2米挑高客厅(以最终公示为准)
以最终公示为准
中海去年12月拿下的深超总地块,取名:安缇雅苑
深超总去年12月新出让的DU09-03项目,支护、桩基、土方施工火热进行。
DU09-03项目就是去年出让的地块(编号T207-0068),该地块占地紧邻深湾玖序项目,挂牌起始价约22.36亿元;最终,中海以31.86亿竞得该地块,溢价率42.49%,成交楼面价77360元/㎡。
深圳湾超级总部基地继首个「中海深湾玖序」商改住之后,今年迎来了第二个商改住地块,终于在今天由中海31.86亿再度拿下,楼面价约7.74万/㎡,看来“玖序二期”稳了。
「深湾玖序」当年125.3亿拿地,楼面价6.03万/㎡,限价售价14.3万/㎡带精装;“玖序二期”31.86亿拿下,楼面价7.74万/㎡的话,在不限价的时代里不搞背刺估计要卖到14.5万左右
1.深超总T207-0068宗地
宗地区位图
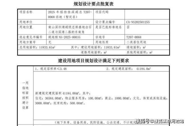
T207-0068宗地位于南山深圳湾超级总部基地白石二道与深湾二路的东南侧,土地面积11833.61㎡,建筑面积41184㎡,规定容积率3.48,其中住宅容积率3.1,起始价223600万元。
新建定建筑面411184㎡,其中住宅36584㎡,物业服务用房100㎡,商业1000㎡,文化、体育或其他设施3000㎡,托育机构500㎡,建筑高度小于100米。
规划设计要点
该地块4月29日由一宗商业用地,调整成住宅用地。
地块调整方案
根据法定图则,地块位置正好处于中海深湾玖序东侧,TCL大厦南侧,天音大厦西侧,神州数码北侧,三面被写字楼包围。
隔壁的深湾玖序前身也是商改住地块,大概率还是沿用玖序的设计,以大平层玻璃幕墙为主,通过提升品质,来拉高溢价,平衡景观的不足。
以上就是关于深圳中海安缇雅苑楼盘相关的详细介绍,看完以上内容如果您对我们楼盘还有任何疑问,欢迎联系中海安缇雅苑楼盘开发商售楼处官方电话:400 811 3080(已认证 · 中介或自媒体请勿扰)进行免费咨询或预约看房,可以安排本楼盘现场销售在线为您一对一服务。
声明:本文由入驻焦点开放平台的作者撰写,除焦点官方账号外,观点仅代表作者本人,不代表焦点立场。
