深圳西部首个新国标【锦和玉鸣】低容积率 +小高层,首期开盘推出建面约88-178㎡3-5房
扫描到手机,新闻随时看
扫一扫,用手机看文章
更加方便分享给朋友
深圳西部宝安新楼盘来了,绿城联合越秀一起开发的【锦和玉鸣】项目终于亮相了,限高80m、容积率仅3.1”的“好房子”标准项目,还是绿城高端“海棠系”产品线,新规+海棠系产品力+学铁商成熟配套!
绿城·锦和玉鸣项目整个小区里面共5栋住宅462套房源,面积88-178㎡3-5房。本次开盘将会首推6栋(1栋或一起加推),共79套房源,面积有89㎡的3房2厅2卫,104-106-107-127-130㎡的4房2厅2卫,总高只有16层,2梯6户设计。
最新消息:绿城锦和玉鸣项目本次开盘首推建面约89-104-106-107-127-130-139-178平3-5房,使用率最高可达105%,面积104㎡直接做到四房两卫,真是香饽饽产品!项目首推是1号楼25层高以及6号楼16层高的89-104-106-107-127-130㎡,全部按照新规设计!
规划平面图如下:
温馨提示:因近期参观的购房者较多,所以本楼盘采取预约制,过来营销中心现场参观样板间请记得提前拨打开发商售楼处400热线电话在线预约,预约看房价格更优惠,感谢您的配合!
下面是我们楼盘营销中心现场实拍照片:
效果
户型采用新规设计,且按照新国标限高80米,据说高度在16-24-25层这样,2梯3,2梯5,2梯6户设计,项目规划462户,停车位530个,使用率高。目前已经动工出地面,预计最快年入市
工地实景拍摄
绿城锦和玉鸣规划示意图:
△这里需要注意一下的是6栋跟5栋的6栋的东南朝向88-89㎡是低楼层是会被旁边的书城遮挡得这两栋楼与书城楼间距28米左右,书城47米高度相当于住宅15层高左右,1-2栋正南朝向也是一样不过比较远隔了60-80左右,加上楼下是看园林还好。
绿城锦和玉鸣户型图
2025年8月沙井新桥A319-1225宗地土拍结束。
绿城以12.15亿摘得新桥宅地,成交楼面价20364元/㎡,溢价率11.47%!
此次土拍有绿城、华润、越秀、中海 4家房企竞拍,经历40分钟29轮激战,最终由绿城华南投资发展有限公司竞得。
宝安新桥A319-1225宗地
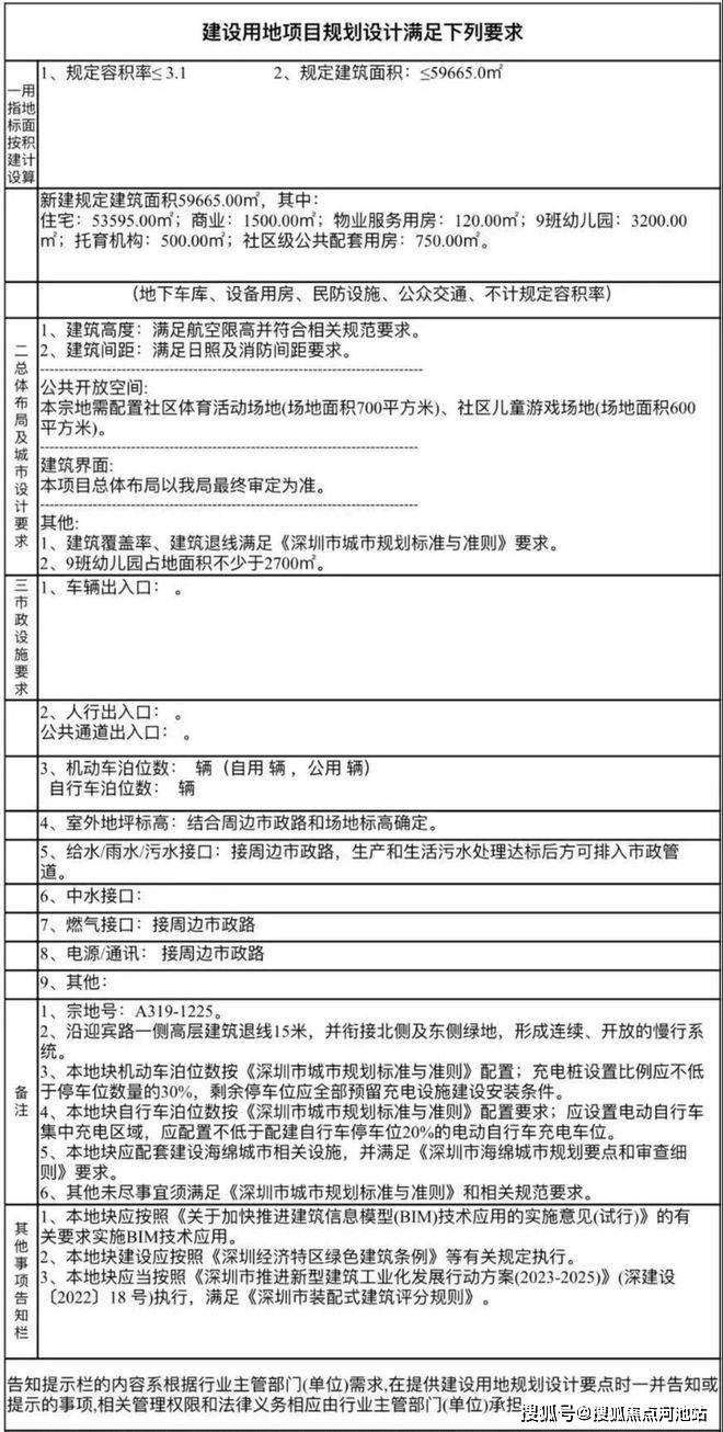
A319-1225宗地位于宝安区沙井新桥街道迎宾路与中心路交汇处西南侧,土地面积19246.94㎡,建筑面积59665㎡,容积率3.1,土地使用年限70年。
根据规划设计条件要求,宗地规划容积约3.1;
本宗地规定建筑面积59665平方米,包括:住宅53595平方米、商业1500平方米、物业服务用房120平方米、9班幼儿园3200平方米、托育机构500平方米、社区级公共配套用房750平方米
出让条件显示,公告出让宗地住宅53595平方米、商业1500平方米允许分割转让;幼儿园3200平方米、托育机构500平方米、社区级公共配套用房750平方米产权归政府,由竞得人建成后无偿移交,幼儿园应独立占地,需在办理商品房预售许可前进行分宗。
本公告出让宗地须自《出让合同》签订之日起1年内开工,4年内竣工。
此宗地在沙井地铁站附近,此宗地块位置较为优越。
从交通出行来看,它与沙井地铁站D出口的距离恰到好处,步行仅需大约550米
教育资源方面,依据目前的区域划分,该宗地处于深圳外国语宝安学校学区范围内(具体入学政策以实际为准)。
商业方面,楼下就是沙井百佳华佳漾汇商场,地铁一个站还有沙井海岸城商场,山姆会员店,两个站抵达沙井壹方城,商业配套还是比较丰富
【绿城锦和玉鸣开发商售楼处咨询/预约电话☎️ 400-800-9113(已认证)】
✅ 本项目暂不接受临时到访,过来参观样板房请记得提前来电预约!
✅ 为您安排楼盘现场销售全程一对一在线解答,给您更贴心的体验!
温馨提醒:我们楼盘开发商售楼处400电话没有设置任何所谓的“分机号”,拨打前请仔细甄别,注意保护个人隐私!谨防上当!
免责声明:
以上所发布的关于深圳宝安沙井绿城锦和玉鸣楼盘相关介绍详情仅供您购房前参考,以上所有关于本楼盘的图文资料及说明请以最终项目批文及双方在楼盘营销中心现场签署的买卖最终合同为准;本图文内容如无意中侵犯到某方权益,请联系我们将会及时处理。
声明:本文由入驻焦点开放平台的作者撰写,除焦点官方账号外,观点仅代表作者本人,不代表焦点立场。
