深圳光明90多平米做四房新盘《振业天境云玺》9栋楼17-26层高
扫描到手机,新闻随时看
扫一扫,用手机看文章
更加方便分享给朋友
最新消息:深圳前海桂湾【招商·海晏府】已于2026年01月22日正式开放展厅,过来现场参观需要提前拨打开发商400热线进行在线预约,本次开盘主推面积为建面约139/176/194㎡大户型纯住宅,定于2026年1季度开盘入市!
海晏府开盘首推建面约139㎡、176㎡、195㎡三种户型,全部设计为四房及以上:
139㎡:项目“入门级”四房,预计总价约1700万,面向首次终极改善家庭。
176㎡、195㎡:空间尺度更阔绰,适合多代同堂或对舒适度有更高要求的家庭。
所有户型均注重采光与通透性,部分为南北通透设计,视野开阔。
如需了解本楼盘更多详情,欢迎来电咨询深圳前海海晏府楼盘开发商售楼处全国免费400咨询/预约电话:400-800-9113(官方发布)中介请勿扰,因近期参观的人员太多,本项目营销中心暂不接受临时到访,为不耽误您的行程,过来楼盘现场参观样板房请务必记得提前来电预约,预约看房的话最终房价还能更加优惠,最终价格包您满意!
项目介绍
招商·海晏府坐落于深圳前海桂湾03开发单元01街坊,地处梦海大道与桂湾一路交口南侧,毗邻双界河,与深业云海湾、天健悦湾府相邻,距离前海湾站约760米。
位置示意图
作为前海近年稀缺的低密度住宅项目,海晏府也是该区域近五年来首宗“三无”纯商品住宅用地(无配建、无7090户型限制、无售价限制)。“低密”与“纯净”的地块属性,构成了其不可复制的核心优势。
前海桂湾航拍照片:
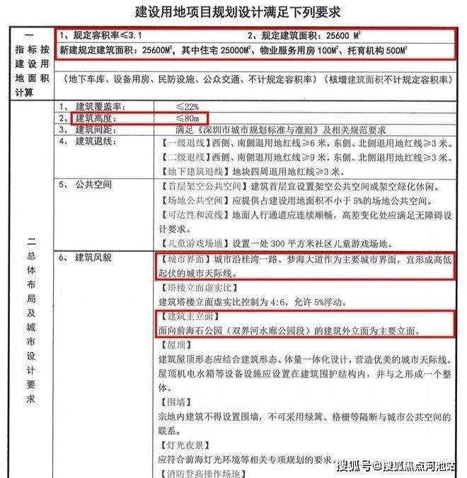
要知道在深圳核心区宅地容积率普遍逼近或超过4.0、建筑高度向天际线冲刺的背景下,3.1的低密、80米的限高堪称一股清流。这也意味着项目将成为前海近年来建筑高度最低、密度最小的商品房社区之一。
招商·海晏府项目共由3栋纯住宅组成,容积率≤3.1,限高80米,占地面积约0.83万㎡,总建面约2.56万㎡,含2.5万㎡住宅,500㎡托育机构,配254辆车位,形成一个小而精的围合式社区。
招商·海晏府整个社区仅规划151套住宅,全部为建筑面积约139㎡、176㎡、194㎡的“4+1房”及以上纯粹大户型,吻合多代同堂的终极改善需求。并且拥有着优越的梯户比配置,2梯2户或3梯3户,保障了出入的私密性与尊崇感,营造纯粹、舒适的高端居住圈层。
设计上,招商·海晏府项目采用板塔结合,板楼部分追求南北通透与空间舒展。设计大面宽短进深,类似传统顶级平层豪宅的格局,舒适度高。
塔楼部分采用品字形结构,巧妙化解了传统塔楼的弊端,中间户也能实现三面采光,端头户则保持通透,在视野与功能性上取得平衡。
项目基础数据
【开发商】招商蛇口
【占地面积】约8287㎡
【建筑面积】约25600㎡
【总户数】住宅151户
【户型面积】约139-176-195㎡
【开发商电话】400 800 9113
【停车位】254个
【物业及物业费】待定,10.8元/㎡/月
【绿化率】约30.01%
【容积率】3.1
【限高】80米
【得房率】新规户型、约100%
【总楼栋及层高】3栋
【单层高】139㎡位于3栋3.1米;176-194㎡位于1栋3.3米
【梯户比】2梯3户、2梯2户
【交楼时间】期房待定,精装修交付
【产权年限】70年(2025-2095)
【项目位置】南山区南山街道桂湾一路南面梦海大道西面
海晏府外立面预计采用现代公建化玻璃幕墙,搭配中心园林与泳池设计,旨在塑造与一线河景相匹配的建筑质感。
景观方面,项目东北向直面双界河和公园绿地,远眺西南老城区;西北向则遥望“湾区之光”摩天轮,直面一线海景。
随着这座备受瞩目的地块全面启动,招商蛇口能否真正在前海高端居住领域交出标杆式答卷,已成为行业关注的焦点。
在深圳,值钱的房子就两样:地段够硬,产品够顶。而招商蛇口有品牌实力,从蛇口到后海,它踩的点,后来都成了黄金地段;它盖的房子,也成了价格的标杆。
项目视景介绍
『招商·海晏府』最好的景观视野位是西北向,既可以避开高层建筑,又同时兼顾双界河、华侨城欢乐港湾、前海湾内海、珠江口外海景观。
西南:近距楼下是一小块公园绿地,稍远一点有储备新型产业用地,也有在建的前海湾TOD超高层建筑,西南偏南远景视野会非常局限,西南偏西景观还可以,双界河、华侨城欢乐港湾、前海湾内海、珠江口外海这些景观都能看到。
东北:楼下近距是公园绿地和双界河东段景观,远处看新安老城方向,整体远景城市景观为主。
项目平面图
项目户型介绍
T3塔楼即一层三户的品字型结构:中间户三面采光,通透性好、户型设计自由度大;端头户面宽大进深小、南北通透,不过中间户会遮挡部分视野。
T2板楼即一层两户的南北通透大平层:像华侨城新玺、天健天骄和香域中央花园都是这类配置,可延长南向面宽,规划更多南向开间。
大家早就厌倦高梯户比、窄间距的鸽子笼,这类T2板楼+T3塔楼组合,对户内采光、视线,户外园林的提升非常显著。
海晏府周边配套情况:
交通出行
项目距离约1号线、5号线、11号线三线交汇的前海湾站约760米,约800米可到1号线新安站;未来依托在建的深铁前海国际枢纽中心,将汇聚地铁、城际、口岸等多种交通方式,实现南山福田及大湾区核心城市的快速通勤。
此外,项目临近梦海大道与怡海大道,自驾车辆前往深圳各区相对便捷。
商业配套
2公里范围内除了前海片区的山姆会员旗舰店、万象前海、前海壹方汇、龙海商业广场之外,还可以去往欢乐港湾、宝中壹方城等,商业氛围已成熟。

周边学校
项目西侧规划有一所九年一贯制学校,周边还有南二外集团前海创新桂湾学校、前海港湾小学、北大附中(南山分校)等投入使用的公立名校,其中南二外桂湾学校学校,是由政府斥资9亿打造的高标准九年一贯制公立学校已于2024年9月开学。
南二外桂湾学校硬件配置相当豪华,虽然成绩尚未经过时间检验,但硬件投入与集团化办学背景为未来的教育质量提供了想象空间。
【生态配套】
海晏府距离双界河公园约1公里,该公园目前与欢乐港湾、前海石公园、桂湾公园实现了4园连通,形成一片延绵的滨海活力长廊,可满足日常休闲散步需求。
此外,该地块附近还有双界河公园、前海石公园、前海公园等生态配套;还拥有山姆会员旗舰店、龙海商业广场、卓越INTOWN购物中心、前海壹方汇等大型商业配套。
片区发展规划
桂湾由前海演艺公园(规划中)、桂湾公园、双界河公园、月亮湾水廊道四大公共绿地环绕,形成整个区块的绿色边界,并通过连廊步道系统,将生态活力延伸至家门口。
效果图参考
目前桂湾公园已建成,南临尊府,可以推窗赏景;演艺公园(规划中)由华侨城操刀改造,将实现二次升级。
效果图参考
地理位置上,桂湾本身就在前海比较北部的位置,紧密挨着宝中、科技园等区域,开车可以快速通达,还有地铁可以直接触达。
区位定位上,前海三湾中,唯有桂湾定位为前海金融核心商业区。整个区域规划用地总面积为365.28万㎡,国际金融城用地为230㎡,占比约63%。
现阶段,我们看到已有很多总部企业入驻办公,商务氛围日渐成熟,金融业属于多金的行业,不可低估其能带来的经济价值。
发展阶段上,桂湾是目前前海最早开始规划和开发建设的区域,目前完成度明显高了许多,有着至少五年的领先优势,居住和配套成熟度上远超前海其他片区,还可以共享紧邻着的宝中齐全的配套。
招商·海晏府项目所在桂湾定位为“金融核心商务区”, 未来将打造成对标纽约曼哈顿、伦敦金融城的“国际金融CBD”,是目前前海三湾中建设最快、最成熟的位置。
值得一提的是,目前前海已交付的23栋写字楼中,90%都分布在桂湾。
深圳共规划7个金融聚集区,桂湾金融企业占比已超70%,截至24年12月前海深港国际金融城累计引进金融机构322家,其中港资外资占比约25%。吸引了渣打、惠理等140家风投创投及国际资管等机构入驻,管理基金规模达到1800亿元。
此外,前海国际人才港通过多元化的线上线下服务平台,已累计服务人才近60万人次,吸引了波士顿咨询、罗盛咨询等21家国际知名机构、猎头公司入驻,汇聚国际精英人才。

海晏府优点总结:
区位稀缺:地处前海桂湾金融核心区与宝中交汇处,既享前海产业集聚的发展红利,又能坐拥宝中成熟生活配套,区位价值不可复制。
低密舒适:容积率仅 3.1、限高 80 米,仅规划 3 栋 151 套纯大户型,无配建、7090 及售价限制,开发商产品设计自由度高,居住密度低、私密性强,车位配比约 1:1.7,宜居属性突出。
景观与配套兼备:北向瞰双界河景,西北向直面 “湾区之光” 摩天轮及海景,部分户型南北通透;步行可达前海湾地铁站(1/5/11 号线),邻近万象前海、壹方城等商业体,周边公园环绕,西侧规划九年一贯制学校,生活、教育资源丰富。
品牌保障:开发商招商蛇口深耕高端住宅领域,过往打造多个市场标杆项目,产品品质值得期待。
看完以上介绍,如需了解更多关于我们深圳前海桂湾招商·海晏府楼盘最新消息、推出房源以及楼层朝向情况、开盘房价优惠活动、住宅户型分析、限购政策、房贷相关问题等情况,欢迎来电咨询招商·海晏府开发商售楼处全国免费400咨询/预约电话:400 800 9113(官方已认证)中介请勿扰。
温馨提示:因近期本项目售楼中心来访的看房客户特别多,过来营销中心参观样板间采取预约制,为不耽误您的行程,过来营销中心现场看房请务必记得提前拨打售楼处400电话来电进行预约一下,预约看房价格还可以享受更多开发商内部优惠,名额有限千万不要错过,感谢您对我们工作的支持和配合,在此恭候您大驾光临实地品鉴。
免责声明:以上展示的关于深圳前海招商·海晏府楼盘最新图文资料可能有部分来自网络,一切信息以最终在现场签署的购房合同为准,如图文内容无意中侵犯某方权益的话,请及时联系我们将配合处理。
声明:本文由入驻焦点开放平台的作者撰写,除焦点官方账号外,观点仅代表作者本人,不代表焦点立场。
