深圳南山深铁熙府人才房,12号线左炮台东站上盖,建面约70-90㎡精装 2-3 房,均价 59394 元 /㎡
扫描到手机,新闻随时看
扫一扫,用手机看文章
更加方便分享给朋友
值得关注的是,深铁熙府通告明确购房人的不动产权证书登记为安居型商品房。签订买卖合同满10年的,可按照届时安居型商品房取得完全产权的相关政策规定,申请取得住房完全产权。
如对本次推出的人才房有任何疑问欢迎联系深铁熙府开发商售楼处电话:400 811 3080(中介或者自媒体请勿扰)。
项目介绍:
深铁熙府项目位于深圳市南山区招商街道兴海大道以西、赤湾路以北、赤湾山南侧(地铁12号线左炮台东站)。本项目住宅塔楼为装配式建筑,室内为精装交付,深铁熙府预计交楼时间为2026年12月31日。
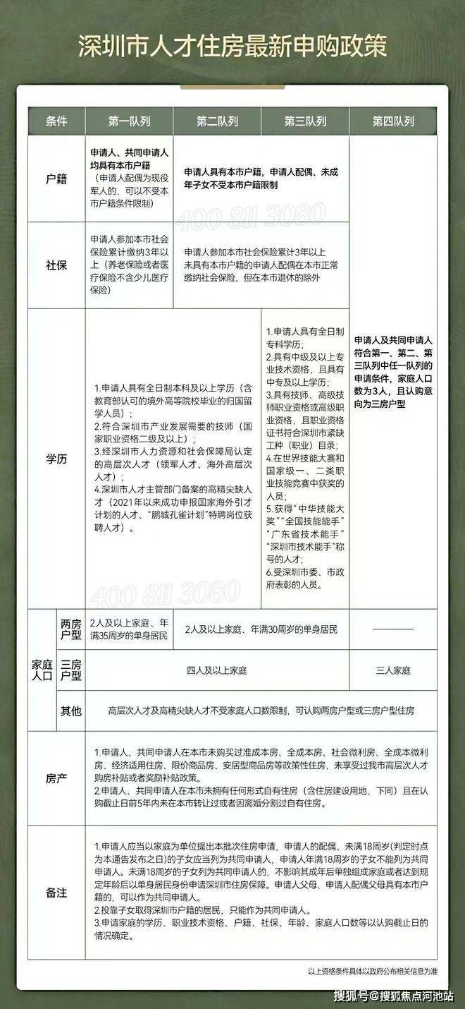
根据配售通告,认购本批次住房,按照申请家庭资格条件分为四个队列。
第一队列:
申请人具有全日制本科及以上学历,或者属于符合深圳市产业发展需要的技师(国家职业资格二级及以上),或者属于经深圳市人力资源和社会保障局认定的高层次人才(领军人才、海外高层次人才)。
申请人、共同申请人均具有本市户籍,申请人参加本市社会保险累计缴纳3年以上。申请人为单身的,应当年满35周岁。
第二队列:
申请人人才认定标准与第一队列相同。申请人具有本市户籍,参加本市社会保险累计3年以上。申请人为单身的,应当年满30周岁;
第三队列:
申请人具有全日制专科学历,或者具有中级及以上专业技术资格,且具有中专及以上学历。申请人具有本市户籍,参加本市社会保险累计3年以上。申请人为单身的,应当年满30周岁;
第四队列:
申请人及共同申请人符合第一、第二、第三队列中任一队列的申请条件,家庭人口数为3人,且认购意向为三房户型住房。
申请家庭在认购截止日前,申请人、共同申请人在本市未购买过准成本房、全成本房、社会微利房、全成本微利房、经济适用住房、限价商品房、安居型商品房等政策性住房,未享受过我市高层次人才购房补贴或者奖励补贴政策。并且,在本市未拥有任何形式自有住房,在认购截止日前5年内未在本市转让过或者因离婚分割过自有住房。
无障碍住房仅面向申请人或共同申请人属于残疾人或老年人(年满60周岁及以上,判定时点为认购截止日)的认购申请家庭配售。
小区实景照片:
声明:本文由入驻焦点开放平台的作者撰写,除焦点官方账号外,观点仅代表作者本人,不代表焦点立场。
