深铁熙府人才房值得买吗?蛇口现房 + 国企品质 + 全维配套,深圳人才安居优质选择
扫描到手机,新闻随时看
扫一扫,用手机看文章
更加方便分享给朋友

位于深圳市南山区招商街道的人才房深铁熙府再次推出了,上次推出人才房是2024年4月份!
下面来看一下这次的配售情况。
一、认购时间
2026年3月28日9:00至4月6日18:00
二、房源
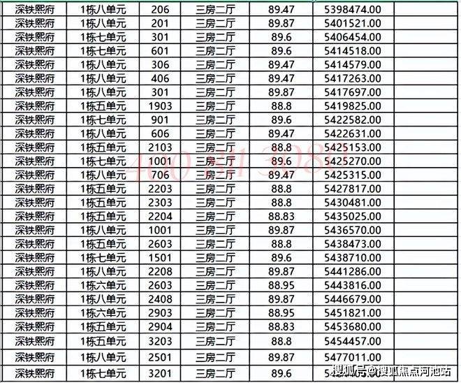
本批次配售房源,共714套
两房户型208套(包含55套无障碍住房)约70平方米;
三房户型506套约90平
现房、精装修交付。
三、价格
深铁熙府最让人瞩目的就是它的价格了,5.9万的均价!是我关注深圳人才房房以来,见过均价最高的一个人才房啦!
这个楼盘是非常考验经济实力的!
两房总价在393万—436万,仅是两房就不少一般家庭能买得起的。
项目要了解更多详情欢迎咨询深铁项目开发商电话:400 811 3080(中介或自媒体请勿扰),另外提醒一下,过来现场参观样板房需要提前来电预约,谢谢配合。
下面是本次推出的人才房价格表:
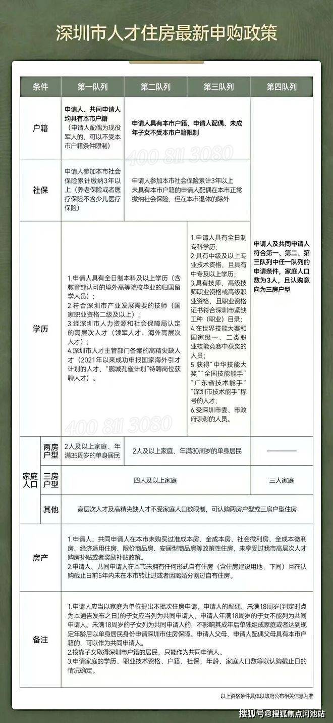
附:深圳市人才房最新申购政策如下:
那么,深铁熙府这个楼盘究竟值不值得买?
买房,于普通人而言,从来都是人生大事。“盲盒式买房”的不确定性,则是其中的一大痛点。
在这一点上,深铁熙府给足了购房者安全感。
在当下“保交楼即胜利”的地产环境里,深铁熙府A地块原定2026年底交楼,实际上在去年(2025年)12月底,就已经实现了实景现楼交付,提前了整整一年。

所见即所得,大概没有什么比这让人更心安的了。
高空俯瞰,8栋人才房傲然矗立在山海间。
外立面采用「三段式构图+L型立面语言」,搭配品质铝板和石材,质感满满。
约3万㎡的园林,巧妙设计伴林归家、阳光草坪、儿童乐园、宅间花园等八大景观组团,鸟语花香,移步换景,下楼即享公园特有的松弛,回家的每一步都充满仪式感。
好房子必须是“内外兼修”,在居住空间的设计和配置上,品质依然看得见。
深铁熙府打造建面约70-90㎡的2-3房,满足不同类型人才家庭的生活需求。为了提高居住舒适度,不仅精装交付,还将层高做到了3米,对齐当下新国标“好房子”标准。
2026年新一批次配售已启动,共推出714套房源,建面约71㎡的两房户型208套(包含55套无障碍住房),建面约90㎡的三房户型506套。
方正实用,分区合理,南北通透的格局,接住了漫进客餐厅的阳光,和穿堂而过的海风。
南向阔景阳台,高楼层推门见海,尽揽壮阔,日升日落,四时皆景。
三房规整舒适,无论是三口之家还是三代同堂,都能装得下生活的所有期待。
全明功能空间布局,让房子每一寸空间都敞亮通,盛满阳光与清风。科学动静分区,小面积也能拥有开阔安逸的生活场域。
南向景观阳台,让每一次转身都能与山海撞个满怀,把滨海的壮阔与生活的温柔,悉数酿成触手可及的朝夕。
卧室尺度阔绰舒适,保障私密与安逸,是卸下疲惫的温柔港湾。
▪️ 实拍 项目创意展示空间
更值得一提的是,项目内外部都做了品质提升。
例如外部,部分单元增加一个大堂,打造首层双入户大堂;在各单元架空层打造泛会所,可供儿童游乐、运动健身、休闲会客,满足全龄段的需求。
内部则给业主增加家具家电礼包,让业主可以随心搭配选择,实现拎包入住。
还给业主提供精装品质提升,如电视背景墙岩板,客餐厅、卧室及玄关墙面覆膜装饰墙板等,进一步提升居住质感。
深铁熙府用这种“真金白银砸钱”的担当,用真实的质感与温情,把“家”具象化。

随着今年初配售型保障房新政的落地,一个不争的事实摆在眼前:深圳的人才房政策正在发生历史性的转向,可售型人才房只有存量,没有增量,卖一套少一套。
深铁熙府本次配售的这714套房源,不仅仅是一次简单的推新。它更像是太子湾这片珍贵山海,留给深圳奋斗者的暖心良机。
在深圳,我们听过太多关于搞钱、关于漂泊、关于离开的故事。但深铁熙府的存在,提供了一种更确定的留下的理由。它让那些在这座城市里流过汗水的人知道:你的努力,值得被一片海温柔以待;你的生活,也配得上一座山海大城的托底。
深铁熙府的出现,在太子湾这片寸土寸金的海岸线上,硬生生为普通的深圳奋斗者,撕开了一道温柔的口子。
均价59395元/㎡,南山唯一在售的人才房。这意味着什么?意味着你只用了周边豪宅近乎6折的门槛,就撬动了同等量级的生活圈。(此处均价为通过网络信息获取,仅供参考,最终售价以开发商正式公布的文件为准)
而且,这种性价比绝不是以“牺牲日常便利”为代价的将就。深铁熙府本身就是一座约62万㎡的山海人文大城。
地铁就在楼下。出门即12号线起点站“左炮台东站”,1站太子湾、2站海上世界、4站深圳歌剧院(建设中)、8站后海,TOD模式让高效搞钱与慢生活无缝衔接。还有太子湾母港直达香港、澳门,极大拓宽生活半径。
商业繁华万象。自带约3400㎡商业街,近享赤湾汇购物中心(在建)、海上世界综合商业、太子湾花园城VILLA、K11 ECOAST、万象前海等世界级商圈,随时开启一站式吃喝玩乐的微度假。
优教资源丰富。紧邻蛇口育才求真学校(预计2026年9月开学),以及18班幼儿园,汇聚南二外赤湾学校、南山中英文学校(新校区)、北师大南山附属学校高中部及多所国际学校,优质教育资源环伺。
(注:上述教育配套信息仅供参考,项目不因在地理位置上临近、靠近某个教育设施享有优先就读权,学位设置、学区划分、入学政策等须以政府教育主管部门及校方的最新政策为准,本文或开发商未作出任何承诺。)
文体缤纷多元。内拥文体中心(在建)、运动公园(规划中)等多维配套,外享深圳歌剧院(在建)、蛇口价值工厂、湄南河体育小镇、赤湾国际文体中心(规划中)、渔人码头(改造中)等城市文化高地,艺术与运动交织,人文与休闲相融。
山海近在咫尺。大南山、小南山、赤湾山三山环绕,左炮台公园、文天祥纪念公园、赤湾公园、女娲滨海公园等多个公园环伺,15公里太子湾滨海长廊,山海连城在这里无比具象,别人远道而来打卡的,无非只是你的日常。
让曾经遥不可及的国际滨海生活,成为触手可及的朝夕相伴,这是深铁熙府为平凡奋斗者打开的生活新可能,更是属于深圳追梦人的山海栖居答案。
深铁熙府人才房项目开发商售楼处官方电话:400 811 3080(已认证),因本项目采取预约制,过来现场参观样板房需提前来电预约!
声明:本文由入驻焦点开放平台的作者撰写,除焦点官方账号外,观点仅代表作者本人,不代表焦点立场。
